尚书教育

关于中国心理卫生协会心理咨询师,你了解多少(可VIP)

08/28



提到心理咨询,很多人的印象来源于影视剧,比如《扪心问诊》里的Paul:
他沉着、专业、逻辑性强,给来访全然的接纳与共情。
在与来访者的互动中,Paul总是用专业的咨询技巧,为他们解析心理困惑,帮助他们走出过往的心理阴霾,重新拥抱生活。
Paul,也在这个过程中,梳理了自己乱成麻的婚姻生活。
再比如之前热播的电视剧《女心理师》、纪录片《伴侣咨询》等等,
都给大家展示了一个既能自助、又能助人的咨询师形象

但真实的咨询师,是一个怎样的工作呢?

近几年,越来越多的人关注到了心理学这个行业,进而产生了当咨询师的念头。
有的是因为渴望与人深度连接,感受帮助他人的乐趣与成就感;
有的是对人性深处的“运行机制”感到好奇,渴望深入探索;
又或者就是感知到自己的特长和优势,更适合做这类型的工作。
但要真正转行或者从事这个工作,我们又面临着很多困惑:

咨询师究竟是一个怎样的工作?
真实的工作日常是怎么样的?过程中会面临哪些困难?
我真的适合当咨询师吗?
我的个性特质,做咨询师有优势吗?会不会我就是一时兴起很难坚持?
需要做哪些准备?如何进阶?
咨询师证取消后,我该如何入行?市面上的课程很多,该怎么选?

心理咨询师考了有什么用呢❓ 

首先需明确要考取有含金量的心理咨询师证书,部分证书已取消,切勿考错。目前,中心协的心理咨询师证书在含金量和认可度方面较高。有些人在报名并考取心理咨询师证书后,不知如何有效利用,觉得此证无用,浪费了时间和金钱。然而,并非如此,只要用得恰当,心理咨询师证价值巨大。

1助力升职加薪拥有心理咨询师证书后,可向所在单位或企业报备,对个人升职和增加收入有显著作用。

2开展副业可从事心理咨询方面的副业兼职,工作时间灵活,薪资按小时计算,即使刚开始,每小时也能有200 至 300 元的收入。 

3强化岗位技能医生、教师、企业员工以及学校工作人员等各行各业的工作中,都会涉及到心理咨询相关技能。

4为公务员考试加分考公务员时,一些岗位要求有心理咨询方面的经历,该证书可作为加分项。

5用于心理工作室开设个人心理咨询工作室需要相关资质,其中必须有心理咨询师证书。

✅对心理学有兴趣,例如亲子教育、职场发展、自我成长等方面。 

✅从事相关职业,如老师、社区工作者、早教等


一、基础信息

心理咨询师

时:总课程是237个课时,共9个模块,每个模块约30-35节左右,需要至少学够192课时可以参加考试。

课时有效期1年

二、招生对象

1、希望专业系统地学习咨询方法和技术,成为持证心理咨询师的准心理咨询师;

2、喜欢灵活的学习时间,自由安排学习进度的职场人士;

3、有过心理学书籍阅读和学习的经验,想要完善理论基础及实务操作的学习者;

4、对心理学感兴趣,希望深入了解心理机制,获得更多觉察和成长的人士;

5、有意愿学习心理学知识,提升个人能力,改善人际关系,加强心理素质的人士。

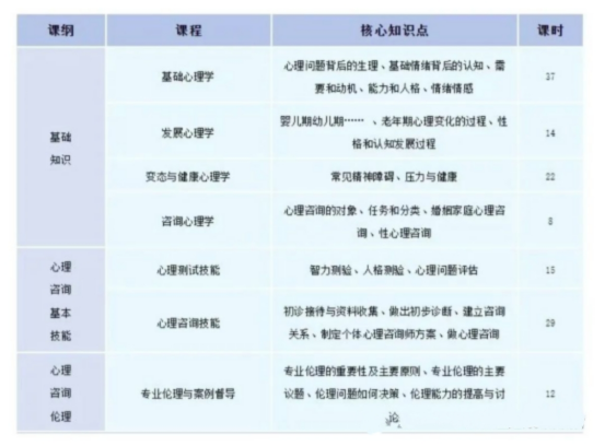
三、课程设置

四、课程特色

1.零基础,即可入学。课程体系完善,打牢基础;

2.原人社部国家心理咨询统考专家组指导课程设计;

3.线上视频学习,有效期1年,期间可反复观看学习,打破时间、地域限制。

五、考试安排

考试题型:

a.综合考试



单选题

多选题

判断题

总分

及格分数

100道

25道

25道

100分

60分

(0.65分/道)

(1分/道)

(0.4分/道)

 

1.考试安排: 3月、5月、7月、10月、12月各安排一次;

2.考试时间: 9:30-11:30,共计120分钟;

3.考试形式: 线上机考的方式,考试采取闭卷答题方式在全国同一时间内举行;

4.试题单元:100道单选、25道多选、25道判断对错。

b.论文考试

论文实行百分制,满分100 分,60分为论文合格线。

评分标准:学员总*=综合考试分×70%+论文分×30%,总* 60 分以上为培训合格(说明:综合考试和论文需同时达到 60 以上)。

六、报名时间

报名时间:即日起开始报名,额满为止。

2025年下半年心理咨询师考试时间只剩最后两场10月12日,12月27日上午9:30-11:30,共计120分钟。

目前10月心理咨询师报名通道已开启

七、报名条件

符合以下要求之一才能报名该考试:

1、具有国家承认的大专以上学历;

2、具有心理学、医学、教育学中级以上职称;

3、高等院校本、专科毕业前一年级学生,具有学生证或在校证明。

八、参加考试注意事项

参加线上考试,考生须同时具备两台设备:用于线上考试答题的电脑,以及用于联络和监控考试行为的手机

考试结束后45天可查*,90天邮寄证书。

九、毕业

1.提交毕业小论文(2000字);

2.综合考试合格,由中国心理卫生协会颁发心理咨询师专业技能培训合格证书

3.此证书表明持证人已经通过相关课程的培训考核,具备相应的专业知识和职业技能,可作为能力评价、考核、聘用和任职的参考。

心理咨询的专业知识,就像是一盏灯,

当你手里有了它,即便身处黑暗,也能照亮自己、照亮他人。

无论你是否想成一名心理咨询师,心理学知识和技术的学习都能让你的心智更加开阔。

让你越来越懂自己,也越来越懂他人。


尚书教育

详情
专注于成人学历提升,资格证书考证
咨询电话:
15855190159
点击拨打
校区地址:
安徽省合肥市蜀山区长江西路556号天玥中心尚书教育