尚书教育
2024年专升本真题及解析(政治、英语+专业课),根据自己的需求自取
08/27
相关资料可查阅:
2024年高起专真题及解析
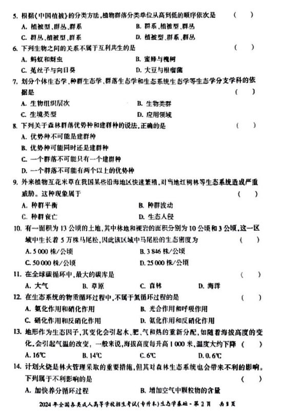
2025年成考复习技巧与答题诀窍
成考高起专学习计划
成考专升本学习计划
成考思维导图
(页数太多放不下,可直接联系老师领取)
另外最新的考点汇编(篇幅太大)也可直接联系老师领取PDF
以下是2024年专升本的真题
及解析
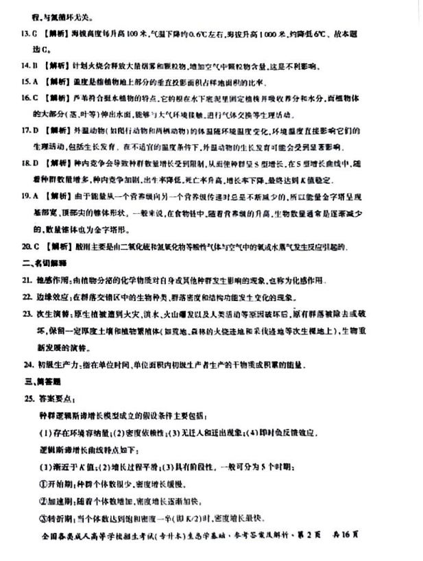
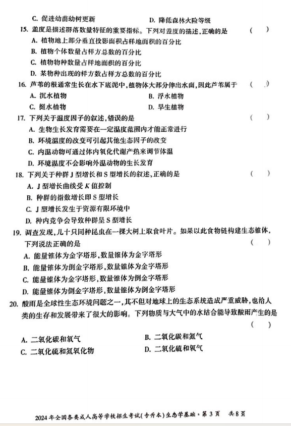
:
更多资讯
安徽继续教育公共英语联盟关于开展2025年下半年高等学历继续教育学士学位外语考试
机构资讯
2025-08-27
考研黑名单曝光:压分!歧视!双非考生要小心这些院校!
机构资讯
2025-08-27
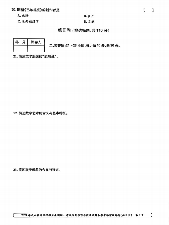
2025年成人高考复习技巧+答题诀窍,不允许你还不知道!!
机构资讯
2025-08-27
尚书教育
详情
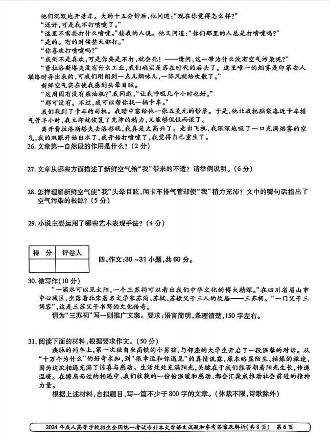
专注于成人学历提升,资格证书考证
咨询电话:
15855190159
点击拨打
校区地址:
安徽省合肥市蜀山区长江西路556号天玥中心尚书教育
版权所有:合肥尚书教育
隐私政策
技术支持:
知效
JoySift
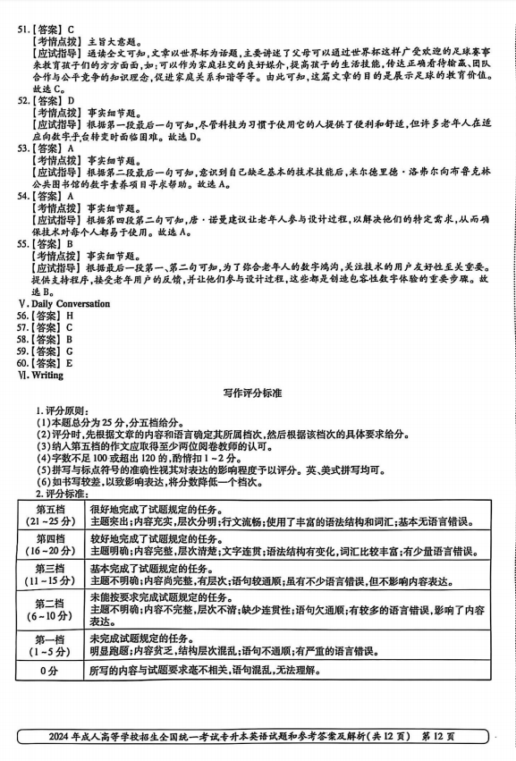
皖ICP备2021010724