尚书教育
安徽成人高考高起专学习计划(语文、英语、数学)
08/26
亲爱的同学,
首先,请为自己勇敢迈出的第一步点赞。
备考之路,必定充满坎坷与艰辛,但是,“人无近忧,必有远虑”,好的计划能助你平步青云,一步一步迈向属于自己的成功!!
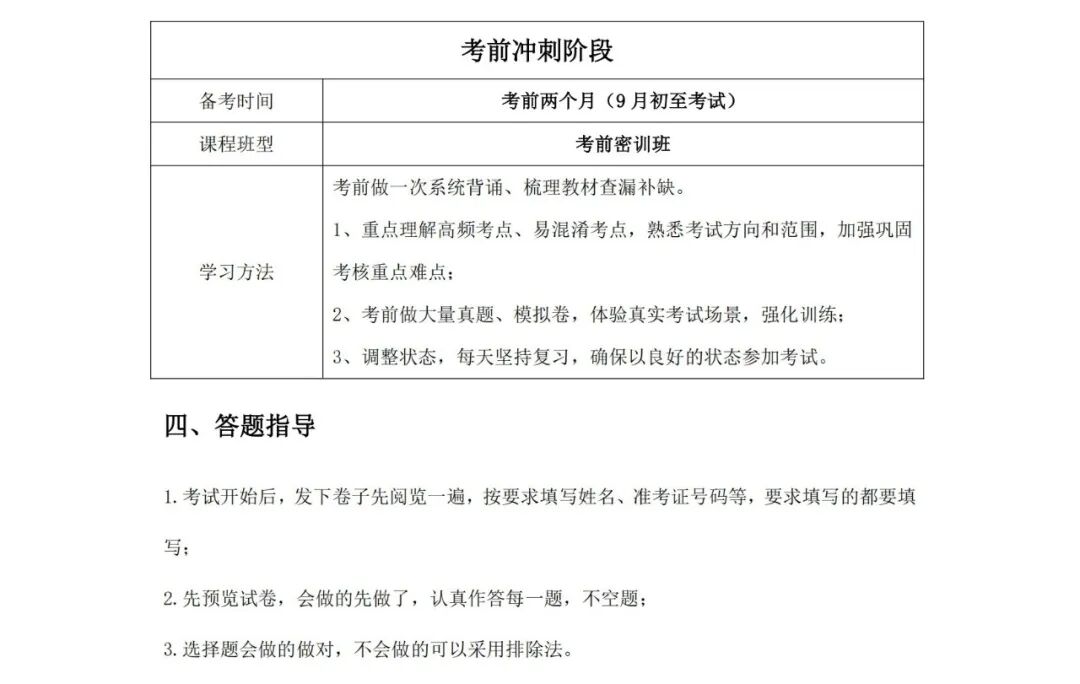
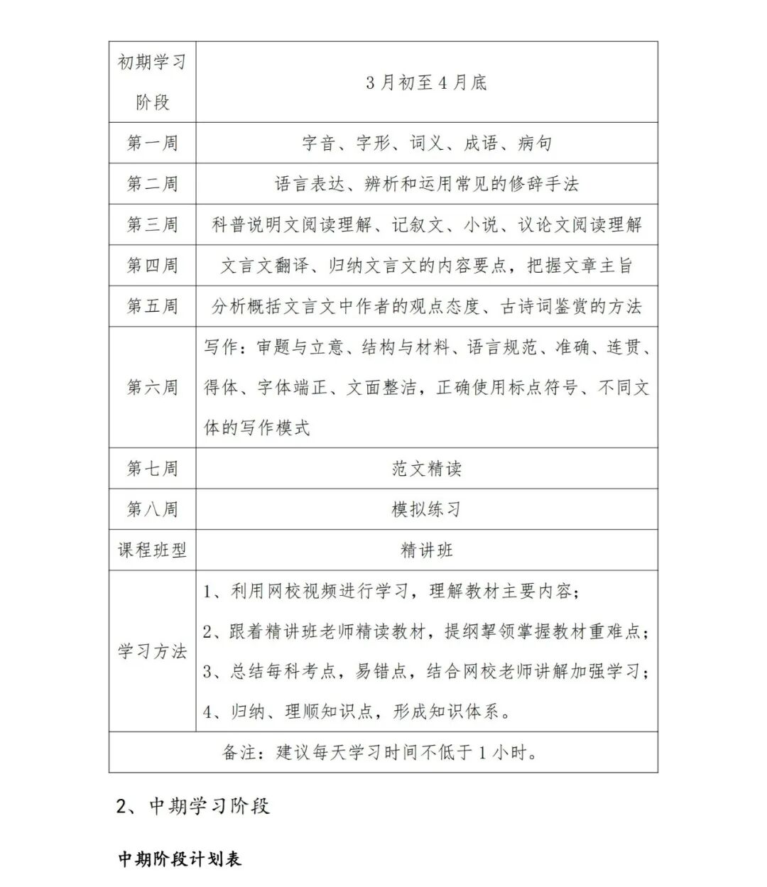
“不积跬步,无以至千里,不积小流,无已成江海。”学习是一个循序渐进的过程,需要一点一滴的积累才能汇聚成河流。各位同学参照上述学习计划,坚持复习备考,一定可以如愿……。
祝大家金榜题名,早日上岸!!
更多资讯
安徽继续教育公共英语联盟关于开展2025年下半年高等学历继续教育学士学位外语考试
机构资讯
2025-08-27
考研黑名单曝光:压分!歧视!双非考生要小心这些院校!
机构资讯
2025-08-27
2025年成人高考复习技巧+答题诀窍,不允许你还不知道!!
机构资讯
2025-08-27
尚书教育
详情
专注于成人学历提升,资格证书考证
咨询电话:
15855190159
点击拨打
校区地址:
安徽省合肥市蜀山区长江西路556号天玥中心尚书教育
版权所有:合肥尚书教育
隐私政策
技术支持:
知效
JoySift
皖ICP备2021010724