2025年9月27日考试公共营养师,你报名了吗?
公共营养师是指从事人群或者个人膳食营养状况的评价与指导,传播营养、平衡膳食与食品安全知识,促进社会公共健康工作开展的专业人员。
公共营养师通过专业培训,学习营养学基础、现代医学基础、各类人群营养、食品安全、食谱编制、1+4慢病膳食指导等一系列与健康相关的课程,专业指导社会公众健康工作,可以很好地解决人群营养不均衡的现象。特别是慢性疾病患者这类人群,需要营养师进行健康膳食指导。
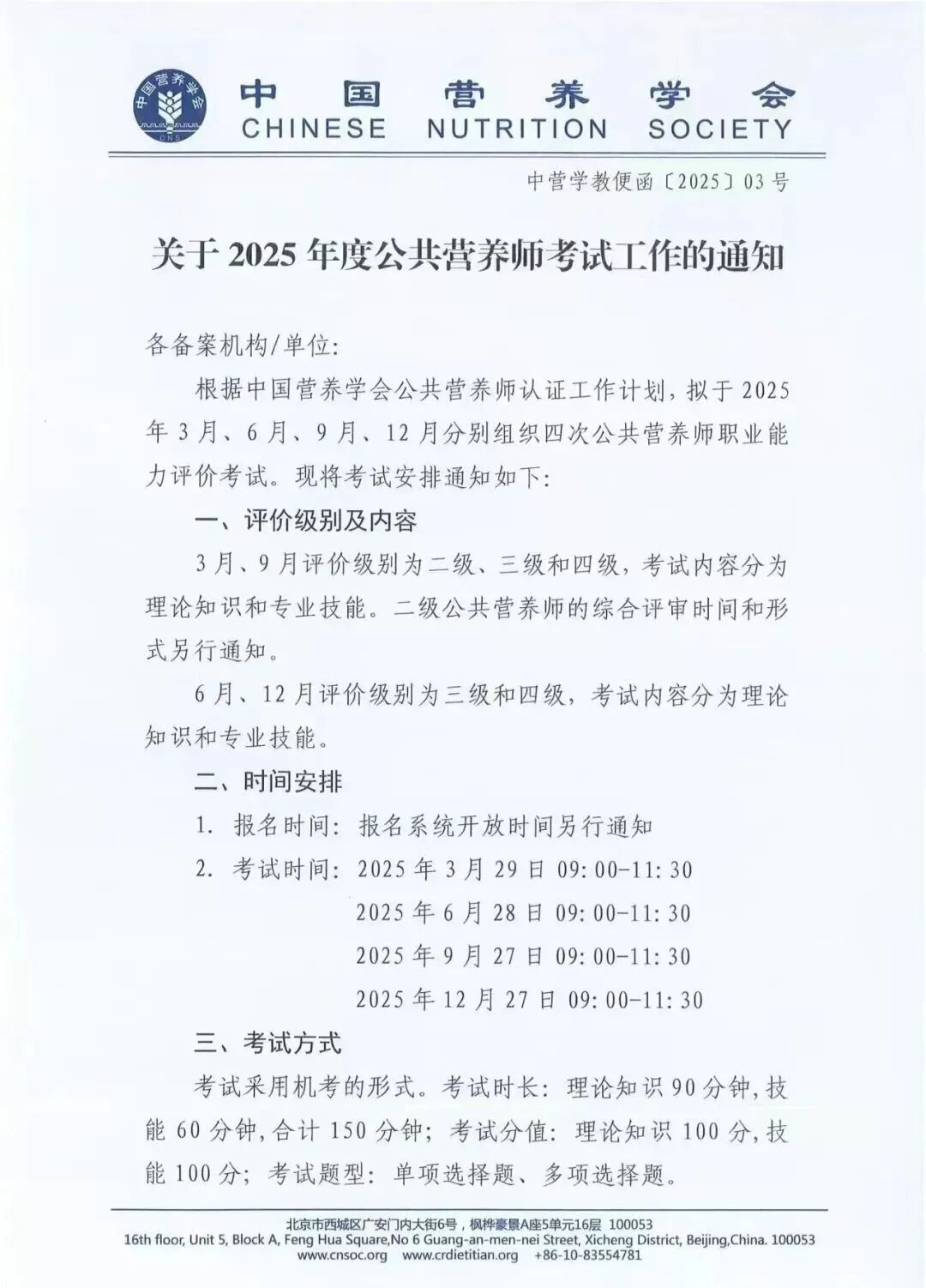
考试安排
报名时间:目前报名进行中
考试时间:9月27日上午09:00-11:30考试
*发布:考试后30个工作日,可在中国营养学会官网查询*
出证周期:考试后60个工作日发放纸质版证书
考试方式:计算机人脸识别线上考试,具体详见考试前通知
报考条件
四级公共营养师(具备以下条件之一者)
1.取得相关职业五级证书后,累计从事本职业或相关职业工作1年(含)以上,经本职业四级/中级工正规培训达到规定学时数,并取得结业证书。
2.取得相关职业五级证书后,累计从事本职业或相关职业工作4年(含)以上。
3.累计从事本职业或相关职业工作3年(含)以上,经本职业四级正规培训达到规定学时数,并取得结业证书。
4.累计从事本职业或相关职业工作6年(含)以上。
5.取得技工学校本专业或相关专业毕业证书(含尚未取得毕业证书的在校应届毕业生);或取得经评估论证、以中级技能为培养目标的中等及以上职业学校本专业或相关专业毕业证书(含尚未取得毕业证书的在校应届毕业生)。
三级公共营养师(具备以下条件之一者)
1.取得本职业或相关职业四级证书后,累计从事本职业或相关职业工作2年(含)以上,经本职业三级正规培训达到规定学时数,并取得结业证书。
2.取得本职业或相关职业四级证书后,累计从事本职业或相关职业工作4年(含)以上。
3. 取得本职业或相关职业四级证书,并具有高级技工学校、技师学院毕业证书(含尚未取得毕业证书的在校应届毕业生);或取得本职业或相关职业四级证书, 并具有经评估论证、以高级技能为培养目标的高等职业学校本专业或相关专业毕业证书(含尚未取得毕业证书的在校应届毕业生)。
4.具有大专及以上本专业或相关专业毕业证书(含尚未取得毕业证书的在校应届毕业生)。
5.具有大专及以上非本专业且非相关专业毕业证书,累计从事本职业或相关职业工作2年(含)以上。
6.具有大专及以上非本专业且非相关专业毕业证书,经本职业三级正规培训达到规定学时数,并取得结业证书。
二级公共营养师(具备以下条件之一者)
具备以下条件之一者,可申报二级/技师:
(1)取得本职业或相关职业三级/高级工职业资格证书(技能等级证书)后,累计从事本职业或相关职业工作 3 年(含)以上,经本职业二级/技师正规培训达到规定学时数,并取得结业证书。
(2)取得本职业或相关职业三级/高级工职业资格证书(技能等级证书)后,累计从事本职业或相关职业工作 4 年(含)以上。
(3)取得本职业或相关职业三级/高级工职业资格证书(技能等级证书)的高级技工学校、技师学院、高等职业学校毕业生,累计从事本职业或相关职业工作 3 年(含)以上;或取得本职业或相关职业三级/高级工职业资格证书(技能等级证书)的本专业或相关专业大专及以上毕业生,累计从事本职业或相关职业工作 1 年(含)以上;或取得本职业或相关职业三级/高级工职业资格证书(技能等级证书)的非本专业且非相关专业大专及以上毕业生,累计从事本职业或相关职业工作 3 年(含)以上。
二级评审条件:
通过中国营养学会二级理论知识和专业技能的考核后,申报参加综合评审。

报名材料
中国营养学会的公共营养师不支持个人报名
1、身份证正反面;
2、学历证书;
3、近期1寸白底电子版证件照片;
4、工作/社保证明。
培训内容
培训内容包括职业道德、医学基础、营养素基础、食物营养基础、膳食营养指导、人群营养、公共营养基础、食品安全、相关法律法规,膳食调查与评价、人体营养状况测定、营养咨询与教育、膳食指导与评价、食品营养评价、社区营养管理与营养干预等专业课程。
证书样本
#中国营养学会颁发的“职业能力评价证书”样本
本证书可登录中国营养学会教育培训部官网【http://www.cnsedu.net】查询)
就业前景
1、可以从事社区营养教育,健康咨询,健康管理行业;
2、可以从事营养调理,美容,养生的行业,学习营养学相关知识作为工作中的辅助;
3、可以从事医疗,体检行业临床营养辅助岗位;
4、可以自主创业,开办营养管理培训机构;
5、做营养管理顾问方面的兼职,增加收入;
6、从事新媒体行业,在网络上分享营养管理知识,通过增加粉丝量获得收入。
适考人群
1、健康管理服务机构、药店等从业人员;
2、社区和基层医疗卫生机构等从业人员;
3、学校、养老服务机构等从业人员;
4、营养调理、减肥、运动健身等人群;
5、相关专业在校学生及其他感兴趣的人员。
在“健康中国”战略全面深化的时代浪潮中,营养师行业正迎来政策红利与市场需求的“双轮驱动”。
国家将健康教育纳入《健康中国行动》专项计划,国家卫健委、人社部、教育部推进公共营养师的培训,未来3-5年行业人才缺口或将突破百万。
把握2025年行业爆发期,成为“营养管理专业人才”,既能实现个人职业价值跃升,更能为国民健康事业贡献力量。
立即行动,报考公共营养师,开启全新赛道!